欢迎来到有课教育!
设为首页
|
加入收藏
报 考
辅导课程
|
热点资讯
|
报考公告
公考资讯
|
考试政策
|
其他考试
报 考
每月时政
|
申论辅导
|
常识辅导
|
历年考试
|
报考专题
每日练习
|
行测辅导
|
面试辅导
|
笔试专题
|
面试专题
其他
招考
事业单位
|
教师招聘
|
村官
地方招警
|
三支一扶
报 考
题库
下载
各地:
推荐
|
太原
|
阳泉
|
忻州
|
大同
|
长治
|
朔州
|
晋城
|
临汾
|
晋中
|
吕梁
|
运城
|
全部
您的当前位置:
首页
>
其它考试
>
高校招聘
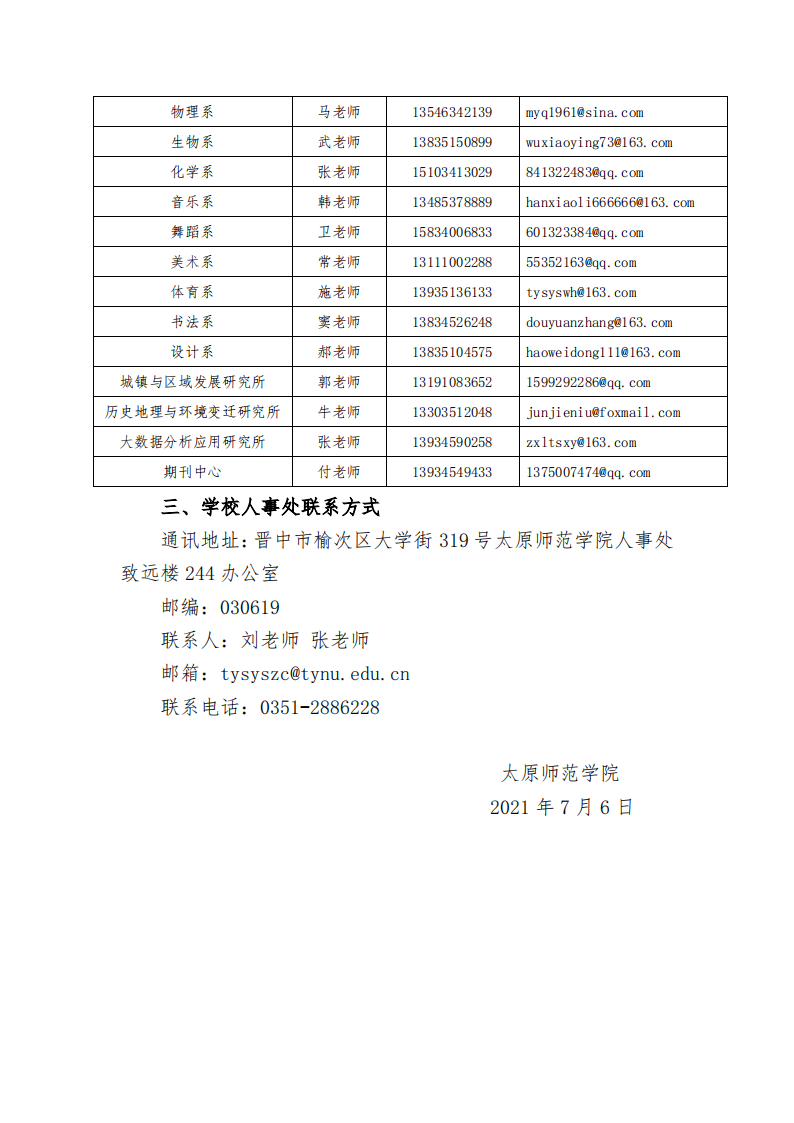
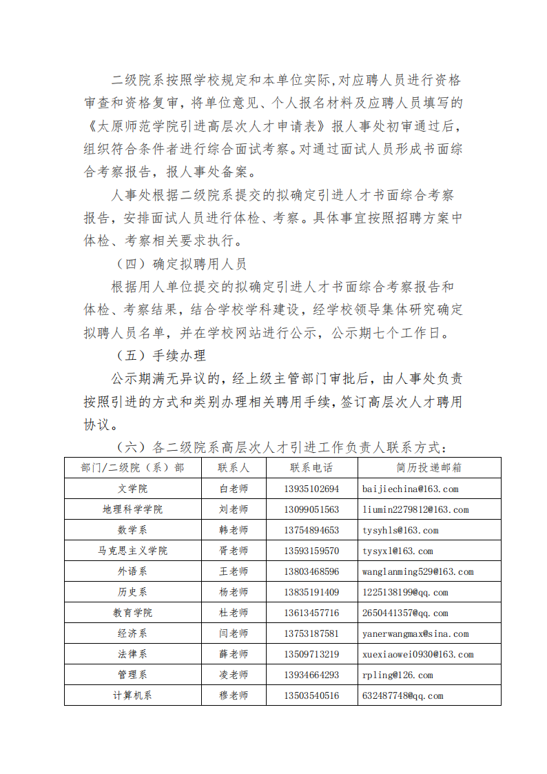
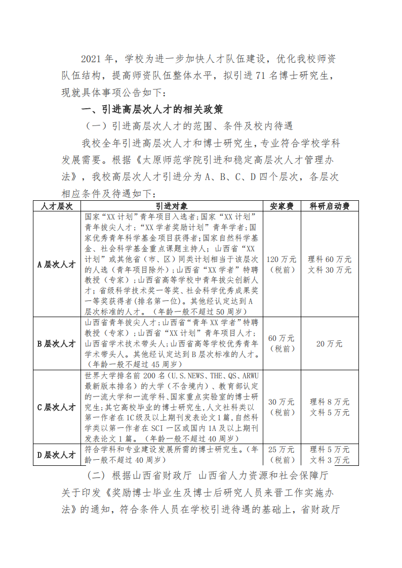
太原师范学院2021年引进高层次人才公告
2021-07-07 来源:太原师范学院
更多2021山西各地高校招聘公告,请关注
有课教育|山西公考资讯网
,下载APP:上岸神器,助你上岸更快一步!
【
附件:太原师范学院引进高层次人才申请表(1).docx
】
报考专题
2024山西省考报考指南
2024年山西省考报名人数统计
2021山西省直事业单位笔试报名情况(截至4月22日8:30)
2021年山西省考招聘考试报名人数统计
2020山西选调生报名人数统计
2019山西省考入围面试分数线
关于公务员调剂
视频专区
2023年4月17日国税解析
2023年4月16日国税解析
2023年4月15日国税解析
2023年4月14日国税解析
2023年4月12日国税解析
2023年4月13日国税解析
2021年3月31日国考国税
2021年3月30日国考国税
报考专题
2024山西省考报考指南
2024年山西省考报名人数统计
2021山西省直事业单位笔试报名情况(截至4月22日8:30)
2021年山西省考招聘考试报名人数统计
2020山西选调生报名人数统计
2019山西省考入围面试分数线
笔试专题
2024山西省考专题
2023省考专栏
2022山西省考专题
2022全国本科专业分类目录及代码
2021山西省考专题
2021国家公务员专题
面试专题
2020国考面试银保监会考情分析·有课
2020国考面试统考部门考情分析·有课
2020国考面试统计局考情分析·有课
2020国家公务员面试税务系统考务考情解析
2020国考面试海关系统考情分析·有课
友情链接
国家公务员局
山西人社厅
山西人事考试中心
太原人社局
太原人事考试网
运城人事考试网
忻州人事网
临汾人社局
临汾人民政府
阳泉党建网
阳泉人社局
吕梁人事人才网
大同人民政府
朔州人事考试网
朔州人社局
Copyright © 2018-2024 山西有课教育咨询有限公司
All Rights Reserved
晋ICP备17006529号
地址:太原长风街君威财富中心8层 电话:15735654466
上岸神器APP技术支持